2025中国网球公开赛_中网赛程签表+直播比分一网打尽2023年中国网球公开赛现场观众餐饮招商公告
2025-12-16中国网球公开赛,中网2025,China Open网球,中网赛程,中网签表,中网直播/全面聚焦2025中国网球公开赛(China Open)赛程、签表、比分直播、冠军赔率及选手动态,打造中文网球资讯首选平台。2023年中国网球公开赛将于9月26日至10月8日举办,为带给观众更好的观赛体验, 北京中国网球公开赛体育推广有限公司现面向社会进行赛期现场餐饮公开招商,欢迎各餐饮品牌积极报名,与中网公司一起为球迷提供更加优质的餐饮服务。
本公告仅为合作意向的邀请,具体合作事项和内容以本公司与合作商户进一步洽商并签订书面协议为准。
2. 铺位信息:位于园区南广场餐饮楼二层,正对赛事观众主入口,铺位面积450-700㎡不等。
3. 交付标准:精装交付,具备燃气、上下水、电、排烟及厨房设备等基础厨房条件。
2. 铺位信息:分布在园区观众集中的休闲广场及各主赛场观众入口区域,铺位面积15-30㎡不等;
3. 交付标准:篷房交付,具备上下水、电等基础水电条件,商户需自带制餐设备。
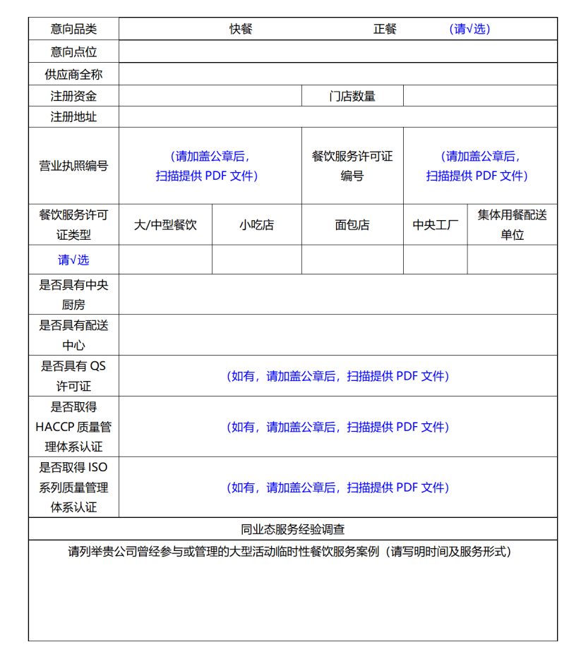
餐饮商户需要满足相应的资质要求,包括不限于餐饮服务资质、配送能力及实体店经验等。具体如下:
(二)商户需取得法定餐饮服务资质(餐饮服务许可证 / 中央工厂或集体用餐配送单位);
(三)有包装定型产品销售的需取得食品生产销售资质(QS许可证)、包装定型食品生产配送资质。
(一)报名资料:如您已满足以上中网公司对赛期餐饮服务商的要求,请您提供填写以下表格,并将相关材料发送至中网餐饮招商指定邮箱,以便让我们清晰的了解您的服务需求以及过往的运营经验,快速高效的推进下一步的洽商。
本公告有效期为2023年6月16日10:00至2023年6月30日17:00。请有意向合作的餐饮品牌将报名资料发送至指定邮箱:
如您有关于中网赛期餐饮招商的相关问题,欢迎您垂询招商热线,我们将为您详细解答。


